|
易水学派张元素《医学启源》中“风”类方剂服用特点探讨
成于金元时期的易水学派,对中医发展具有深远的影响,其以脏腑辨证立法用药,取得了巨大的医学成就。易水学派开山祖师张元素广泛吸收前人经验,确立了脏腑辨证体系与独特的处方用药体系,并十分注重每类方剂的用药护理。中医方剂的用药护理作为中医护理的重要内容,仍需要通过大量文献研究以促进其发展与创新。因此,本研究以《医学启源》中“风”类方剂的用药护理为例,分析易水学派张元素脏腑辨证制方中的用药护理特点,以期丰富与完善中医方剂用药护理的内涵。
1《医学启源》“风”类方剂的主治特点分析
张元素《医学启源·卷之中》的开篇首先列《〈内经〉主治备要》[1],分述“五运主病”“六气为病”,并在其后的“五运病解”“六气病解”中将“风”之病机与藏象中之“肝”相联系;紧接着,在“六气方治”中设“风”类方剂专治此类疾病。具体而言,此类病证多见头目晕眩、肢节动摇、筋脉挛急疼痛,甚则突然昏迷、不省人事、口眼■斜、半身不遂。张元素立足于“诸风掉眩,皆属于肝木”与“诸暴强直,支痛软戾,里急筋缩,皆属于风”的理论基础,根据临床表现的侧重不同,创制“风”类方剂以治疗此类疾病。
2《医学启源》“风”类方剂服药特点分析
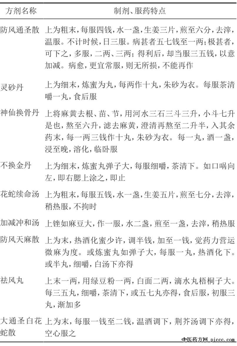
在张元素《医学启源·卷之中》“六气方治”中,共有12首方剂列于“风”类方剂之下,每首方剂首列方名,次列主治,再列药物组成与使用剂量,后注制剂、服药方法及随证加减,分条缕析,纲举目张。《医学启源》中“风”类方剂及其服药特点见表1。
表1《医学启源》中“风”类方剂及其服药特点汇总
![]() 表1《医学启源》中“风”类方剂及其服药特点汇总 ![]()
表1《医学启源》中“风”类方剂及其服药特点汇总
2.1“风”类方剂的制剂特点分析
由表1可见,“风”类方剂制剂多以丸、散等剂型为主(12首方剂中,9首为丸、散、丹剂,占75%),汤剂相对较少(12首方剂中,仅有3首为汤剂,占25%)。丸散剂的应用年代较早,在马王堆汉墓出土的《五十二病方》中就有记载[2,3]。至宋代,丸散剂的应用达到鼎盛时期[4]。金元时期的方剂剂型基本沿袭宋制[5]。张元素在此基础上所制的“风”类方剂剂型,也体现出其对药物性质与疾病病情影响的考量。例如,在治疗中风-中脏腑的方剂中,凡使用麝香、冰片等气味辛香之药,或不宜入煎剂的朱砂时,一般使用丹剂以控制药性耗散,如活命金丹、至宝丹;在治疗病势急骤之证时,一般采用汤剂以发挥起效快、吸收快之效用,如花蛇续命汤、牛黄通膈汤。
综上,张元素所制“风”类方剂的剂型特点,在承袭宋代多为丸、散剂的基础上,还充分考虑了剂型对药物性质与疾病病势等因素的影响。
2.2“风”类方剂的送服溶液分析
本类方剂以丸、散、丹剂为多。张元素尤其重视送服溶液所发挥的重要作用。在9首丸、散、丹剂中,使用茶清送服的有4首(占44.4%),使用酒送服的有3首(占33.3%),另有使用生姜水、白汤、荆芥汤、薄荷汤、新冷水及人参汤送服的。
所谓茶清,即取茶煎汤。《证类本草·卷十三》所载:“冬生叶,可煮作羹饮,今呼早采者为荼,晚取者为茗。一名荈,蜀人谓之苦茶是也。今通谓之茶。”[6]其“味甘,苦,微寒,无毒;主瘘疮,利小便,去痰热、渴。”使用茶清送服的方剂为灵砂丹、不换金丹、祛风丸和活命金丹,其中灵砂丹“一切风热,并皆治之”,不换金丹主“退风散热”,祛风丸“治风偏,手足颤掉,语言謇涩,筋骨痛”,活命金丹“治风中脏不语,半身不遂,肢节顽痹,痰涎上潮”。因此,用茶清送服,既可助灵砂丹与不换金丹解在外之风热,又可助祛风丸与活命金丹祛在内之风痰,且茶清味甘,还可缓和诸风药辛燥之性,以固护患者正气。
酒,性辛热,在“风”类方剂中用作神仙换骨散、防风天麻散及大通圣白花蛇散的送服溶液。神仙换骨散“治气血凝滞,荣卫郁结,风热湿气相搏筋骨之间,内舍偏虚,发为不遂之病”,防风天麻散“治风痹走注,肢节疼痛,中风偏枯,或暴喑不语,内外风热壅滞”,大通圣白花蛇散则可“大治诸风,无问新久”。纵观上方,皆取酒辛散之性,以行药势,助药力布散。
由上可见,张元素强调方剂的送服溶液,主要从“助药力、行药势”与“防伤害、护正气”两个角度考虑。因此,提出在使用防风通圣散“治一切风热郁结”时,用生姜水送服,以辛温发散之性助药力布散;在使用至宝丹“治卒中风急不语”时,用人参汤送服以固护正气,防止大量芳香辛散之药耗伤元气。
另外,张元素对送服溶液的认识并不拘泥于此,其还认为应结合不同患者的病情与体质特点加以变化。例如,在活命金丹中其提到“如风毒,茶清送下;解毒药,新冷水化下;余热劳病,及小儿惊热,薄荷汤化下”,即是在“助药力”“护正气”的两大原则下兼顾不同病情特点进行送服溶液的选择。“风”类方剂中丸、散方剂的送服溶液分类见表2。
![]()
表2《医学启源》中“风”类方剂丸、散、丹剂的送服溶液
注:*,原方中未列生姜,制剂中以生姜3片煎汤纳药末,见表1。**,本方为散剂,可以热酒化蜜调服;可炼蜜为丸,以热酒或白汤送服,见表1。
2.3“风”类方剂的服药时机分析
在本类所列12首“风”类方剂中,有6首方剂明确指出了服药的时机,其涉及的服药时机主要有食后服药、空心服药、睡前服药与不拘时候服药4类。《医学启源》中“风”类方剂服药时机分析见表3。
![]()
表3《医学启源》中“风”类方剂服药时机
灵砂丹与祛风丸两方皆为饭后服用,且分别使用了全蝎与蝎梢,据《证类本草·卷二十二》言:“蝎,味甘、辛,有毒。疗诸风瘾疹及中风,半身不遂,口眼■斜,语涩,手足抽掣。”究其饭后服用之原因,张元素充分考虑了此药毒性对胃肠的刺激,为了固护正气,提出应饭后服用。值得一提的是,大通圣白花蛇散中虽也用到了“干蝎”,但张元素却主张此方宜“空心服之”。所谓“空心服之”,即为空腹服药。此方为治“中府之药”,取此种服药方法,主要在于其所针对病情较为急骤,在临床上出现了“精神昏昧”此种神志异常的表现,说明病势急骤,因此选取空腹服药,且在送服溶液时选择温酒或荆芥汤,皆是为了行药势以增强药力。
由此可见,张元素对于服药时机的选择不但兼顾了患者的正气,还充分考虑患者的病情、病势。例如,针对风热郁结与卒中风邪发作无常所制的防风通圣散与花蛇续命汤,皆采用不拘时候的服药方法;针对“气血凝滞,荣卫郁结,风热湿气相搏筋骨之间,内舍偏虚,发为不遂之病”的神仙换骨丹,专以临睡前服药,以取入营卫之气“夜半而大会”之时调和营卫之郁结,从而充分发挥药物效力。
3 小结
中医药在临床疾病的治疗中,已发挥越来越重要的作用,加强对中医药护理的深入研究既具有重要的现实意义,又迫在眉睫[7,8]。纵观该领域的相关研究,多以针对某一疾病或某一证型的用药护理研究为主[9,10,11,12,13],或从方剂治法的角度对用药护理进行总括[14,15];对于与用药护理相关古籍文献的挖掘与研究相对较少[16],对于中医学术流派中代表医家及其用药护理特点的研究则是该领域研究的空白。
脏腑辨证是易水学派对中医学学术理论发展的重大贡献[17],张元素在脏腑病机与辨证治疗的基础上,构建了集“理、法、方、药、护”为一体的脏腑辨证体系。本研究以主治肝病证的“风”类方剂为研究对象,通过文献梳理的方法对张元素用药护理特点进行深入分析。在“风”类方剂使用的剂型上,张元素在承袭宋代多为丸、散剂的基础上,还充分考虑了药物性质与疾病病势等因素;在送服溶液的选择上,张氏在助药力、固护正气的两大原则下,还兼顾了不同病情特点;在服药时机的选择上,张氏不但兼顾固护患者之正气,还充分考虑病情与病势。该文对易水学派祖师张元素《医学启源》中“风”类方剂用药护理特点进行梳理,一方面弥补了中医用药护理研究在该领域的空白,另一方面可为进一步丰富与完善中医用药护理理论内涵提供有力的文献依据。
来源:中国民间疗法 作者:姜婧 刘刚 张钰欣 沈翊康 张雨菲 刘钟阳 曹晓璇 余如霞 张保春
北京中医药大学 北京市东城区社区卫生管理服务中心
|






