|
基于高脂血症临床病症特点的动物模型分析
高脂血症 (Hyperlipidemia, HLP) 是由于脂质代谢异常, 使血清中胆固醇、甘油三酯、低密度脂蛋白的一种或几种脂类高于正常值, 和 (或) 血清高密度脂蛋白过低的一种病症, 表现为高胆固醇血症、高甘油三酯血症或两者兼有的混合型高脂血症[1]。随着人类生活水平的提高, 高脂血症的发病率已高达20%~40%, 其发病率高、分布广, 且呈年轻化趋势[2,3]。高血脂是诱发动脉粥样硬化、脂肪肝、高血压及其他心脑血管等疾病主要因素之一, 对HLP的相关研究已成为近年来关注的重点。因此, 如何结合真实世界中HLP的临床病症特点, 复制出拟临床症状的动物模型, 将成为今后临床药理学及相关研究的方向。根据临床HLP特点, 分析现有HLP动物模型与临床吻合度, 对已有动物模型可探索其应用方向, 并提出完善模型建议。
高脂血症临床特点及诊断标准
1.HLP的西医诊断标准及临床表现
1.1诊断标准临床通过检测被测者空腹16h以上的血清或血浆中总胆固醇 (TC) 、甘油三脂 (TG) 、高密度脂蛋白 (HDL-C) 、低密度脂蛋白 (LDL-C) 和脂蛋白a[Lp (a) ]以及载脂蛋白等进行诊断。
1.2临床表现 (1) 核心指标:HLP最普遍的表现为一般成年人空腹血清中TC>5.72mmol/L, TG>1.70mmol/L, LDL-C>3.64mmol/L, HDL-C<0.9mmol/L, 一般认为其中1项或2项达标可诊断为高脂血症[4]。 (2) 主要表现及并发症:有些患者有肥胖、眼袋显著、肌腱损坏等。因血脂异常是临床常见的代谢性疾病, 其本身不会引起器官组织变化, 故其常见的临床相关的并发症有糖尿病、高血压病、脂肪肝、动脉粥样硬化、冠心病等[5]。 (3) 生化指标:HLP患者临床上常规检测的生化指标有血清TC、TG、HDL-C、LDL-C、UA、AST、ALT等。
2.HLP的中医诊断标准及临床表现
2.1诊断标准中医文献虽无HLP这一病名, 但从临床症状看, 与中医学中的“膏”“脂”相类似, 记载类似的症状和体征还分散在“肥人”“痰浊”“中风”“眩晕”“胸痹”等病证中。脾虚是HLP发病的病理生理基础, 肾亏是HLP发病的重要因素, 痰痕胶结是HLP缠绵难愈的关键环节[6]。
2.2临床表现中医辨证分型总结为虚实两类, 分为7个证型。见表1。
高脂血症的动物模型
1.模型动物的选择现可用于HLP动物模型制备的动物有鼠类 (大鼠、小鼠、地鼠、豚鼠和沙鼠) 、兔子、鸟类、猪以及非人灵长类动物。灵长类动物与人类最为类似, 是最佳选择, 但由于其稀少、昂贵, 限制了应用。而大鼠是科学实验研究中应用最多、应用领域最为广泛的实验动物之一, 也是目前国内外研究脂质代谢、高脂血症过程中最广泛使用的一种模型动物。建立高脂血症模型的动物, 应该在血清脂蛋白构成上、肝脏胆固醇与脂蛋白代谢酶的调节方面, 尽可能地与人类相近。
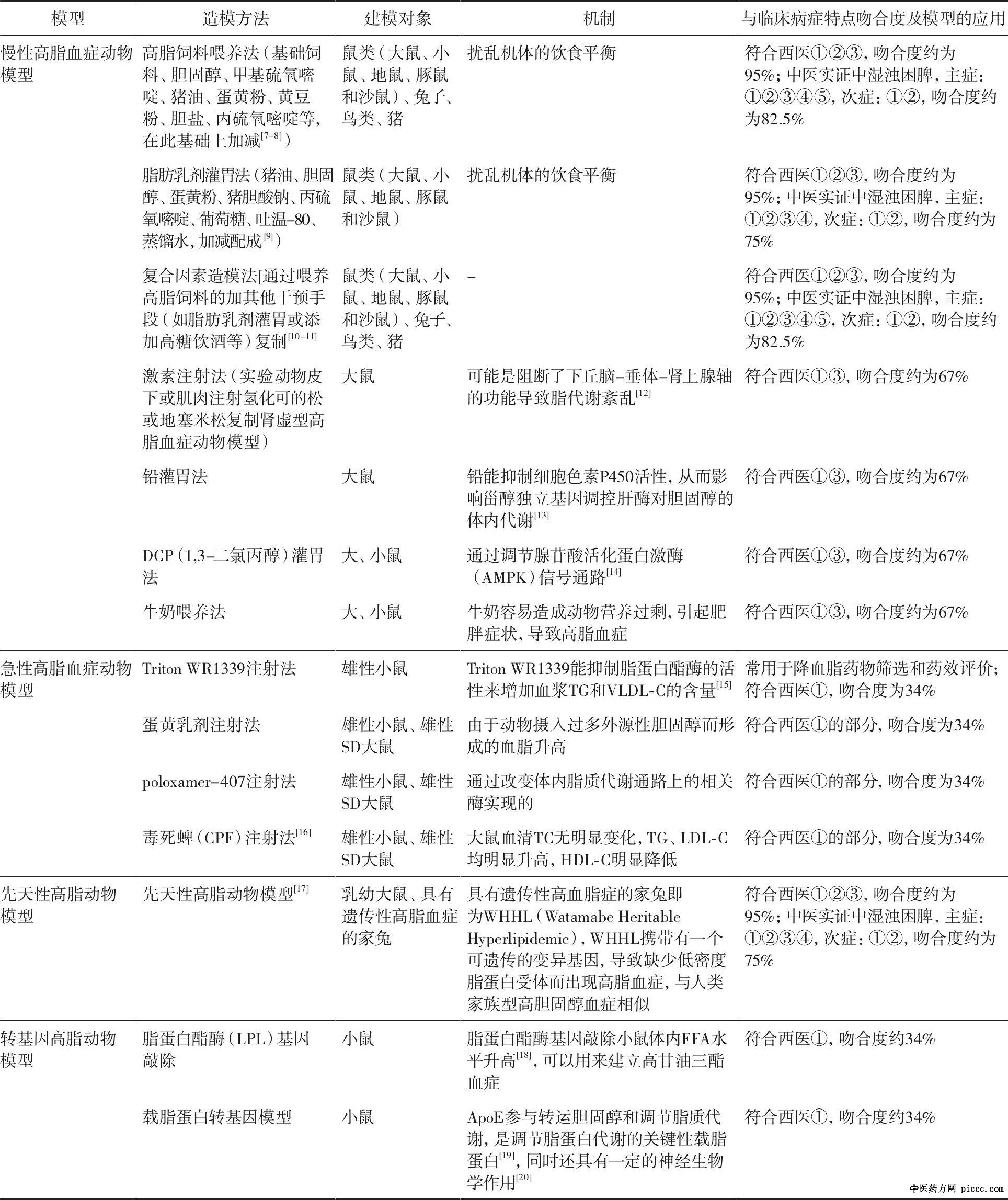
2.造模方法、模型特点与临床吻合度中医药对HLP的病因病机及发病过程有深刻认识但HLP的中医辨证分型尚不完全统一, 尚未形成标准化的证候研究, 基于已有的病因机制, 造模方法及其与临床内在联系总结, 如表2所示。
![]()
表1 高脂血症的主要临床表现
注:在判断与临床的吻合度时, 符合主症1项为50%, 次症1项为20%。
![]()
表2 高脂血症动物模型与临床病症特点的吻合情况
注:动物模型吻合度的高低根据与中、西医临床症状吻合度的高低分类, 较高吻合度为西医>80%, 中医>90%;一般吻合度为60%<西医≤80%, 90%≥中医>70%;低吻合度为西医≤60%, 中医<70%。
3.模型指标HLP动物模型观察的一般情况, 在实验期间每3d称1次体质量, 实验结束时处死动物后称体质量、肝脏湿重。观察的生物学指标有血清中的TC、TG、LDL-C、HDL-C、AST、ALT及肝脏的TC、TG、SOD、MDA水平。组织形态学指标有肝脏的脏器指数及其病理变化。以此来复制HLP患者血脂高的核心临床表现。
4.已有HLP动物模型的优缺点及适宜范围通过上述分析, HLP的动物模型方法很多, 但与临床的吻合度不高, 只是单纯通过喂养高能量食物来扰乱机体的饮食平衡, 进而造成HLP模型, 表3将分析已有HLP动物模型的优缺点及适宜范围。
![]()
表3 高脂血症动物模型的优缺点及适宜范围
讨论
目前动物模型的选择已经从模型动物的品种、品系上更趋向接近于与人类, 在一定程度上更能真实地反映人类疾病临床症状的模型。为了与临床更加相似, HLP动物的模型, 已有自发性的HLP动物模型, 因其症状稳定, 可遗传, 与人类HLP的形成机制有着不同程度的相似, 极具应用价值, 但由于其成本相对较高, 限制了其应用, 将来可能会越来越多的应用于研究中。采用中西医结合病因学说塑造复合动物模型, 这类模型是既运用了中医的发病学说, 又考虑了西医的致病原理, 将两种不同医学体系相结合起来, 体现出了中医证候的特点又有西医病理变化的特点。与此同时, 将西医的疾病加以中医证候的描述, 用中医中药的方法来诊断治疗疾病。
对于几种急性HLP动物模型复制方法来说, 操作简便, 药效评价快速, 一般是作为降血脂药物的初步筛选和单纯的HLP研究, 而对于研究机制有一定局限。Triton WR1339注射法和CPF注射法可用于高甘油三酯血症调脂药物的筛选, 蛋黄乳剂注射法可用于高胆固醇血症调脂药物的筛选, poloxamer-407注射法可用于混合型HLP调脂药物的筛选或其作用机制的初步研究。同时在模型动物的选择上, 首先要考虑造模动物的脂质代谢、生理功能反应等应尽可能与人类相似, 从而为人类HLP的预防和治疗提供思路。从现有模型看, 用于评价或筛选治疗HLP, 并展示其优势特色的模型还是高脂饲料喂养法复制的慢性HLP动物模型。
动物模型应基于临床的主要症状进行复制, 因忽略了很多其他的因素对其的影响, 不能完整全面地反映该疾病的真实的临床症状。HLP的动物模型的复制方法很单一, 比如单纯喂高脂饲料或者灌胃高脂肪乳等改善其饮食而复制动物模型, 这些都不能反映临床该疾病的诱发病因。中医临床的很多症状如胸闷、心悸、肢麻沉重等都不能在动物模型上观察到, 这说明动物模型的复制并没有达到临床契合度, 不能真正反映疾病的病因病机。
针对上述不足, 可研发相应的仪器用来检查其行为学变化, 继续完善基于临床特点的造模方法。很多药理实验已趋向于细胞学的方向, 这可有效地减少动物的使用。还应当扩展相关观测指标: (1) 可每天对每笼动物或每只动物的饮食进行定量并记录, 观察动物的活动量, 毛色及动物死亡情况。 (2) 有研究表明[21], 高脂饮食可使小鼠肠道乳酸、双歧杆菌和肠杆菌明显降低。因此可观察动物的粪便量, 有需要还可测动物肠道乳酸、双歧杆菌及肠杆菌等。 (3) 因HLP可导致动脉粥样硬化, 应考虑取动物的主动脉, 取胸主动脉下段约1cm立即用4%甲醛固定, 用于常规形态学和免疫组织化学检查, 并测胸主动脉内膜和中膜厚度, 观察HLP是否会导致血管发生变化。 (4) 可采用积分法、权重法等多种方法确定动物模型的复制来判断与临床的动物模型的契合度。 (5) 因动物模型很难体现中医的很多临床诊断, 还要突出模型在临床上的主症和次症, 同时考虑到脉象在模型上的体现。如现在已经建立了大鼠、小鼠四诊的工作站, 初步实现了小鼠诊法的标准化、客观化、定量化[22]。也有在实际操作中采用望、闻、问、切四诊方法并借助心电图、数码照相等现代手段对小型猪的舌脉、相关证候表现进行采集[23], 进而逐步实现四诊指标的客观化、标准化, 并将其应用于中医证候研究中。还可根据中医的相关评价体系, 尽可能清晰明确的将中医证候特点提炼出来, 进行规范化研究从而可将不同疾病的中医证候的表现作为一般评价标准, 观察模型动物的表现特征将其记录下来并进行分析归类, 实现中医症状在动物模型上体现, 以推动相关动物模型的发展。 (6) 小型猪具有体质量轻、品种纯、生长慢、生理生化指标与人类相似等优点[24], 实验人员可借助中医兽学的“四诊”方法对其疾病、证候进行研究, HLP也可以考虑使用小型猪。 (7) 最后还应建立规范的相应实验操作, 使实验结果的指标更加精准可靠。
来源:中华中医药杂志 作者:李艳 宋亚刚 苗明三 郭晖
|






