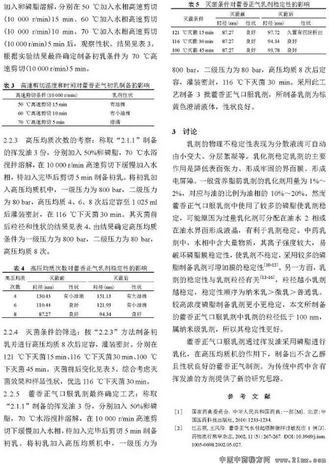
制备不含乙醇且性状良好的藿香正气口服制剂,优化其制备工艺。 分别提取藿香正气口服液处方中药材,将挥发油与卵磷脂进行高速剪切后,采用高压均质机进行乳化制备并终端灭菌,考察磷脂用量、乳化温度、剪切时间、高压均质次数、灭菌条件等因素。最终确定制备工艺为:提取藿香正气口服液中的挥发油,将挥发油加入50%卵磷脂,70 ℃水浴搅拌溶解,在10 000 r/min高速剪切的作用下缓慢加入水相,加入完毕后剪切5 min制备初乳。初乳于高压均质机中高压均质8次,一级压力为800 bar,二级压力为80 bar,定容、灌装密封,116 ℃灭菌30 min。制备的藿香正气口服乳为棕黄色澄清溶液,性状良好。该方法可行,工艺简单稳定,易于推广。![]() ![]() ![]() ![]() |







